Anasayfa /
Teşkilat Yapısı / Teşkilat Şeması
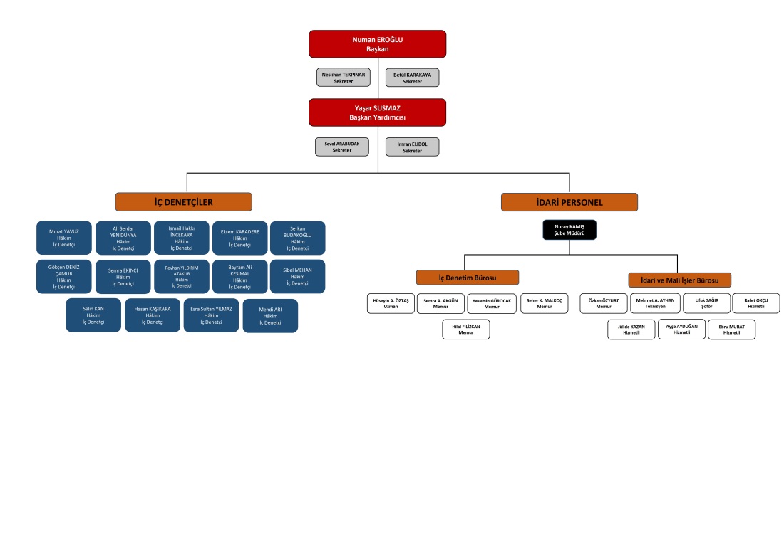
Teşkilat Şeması
Ekran Okuyucu
Seçili Alan Okuyucu
Bağlantı Vurgula
Büyük Metin
Metni Sola Hizala
Disleksi Dostu
Kontrast
Solgunlaştırma
Düşük Doygunluk
Yüksek Doygunluk